
MIL-DTL-87223A (USAF)
NOTES:
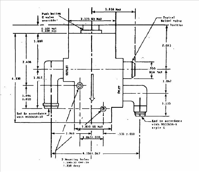
1. Dimensions are in inches.
2. Inlet and outlet shoulder, connectors, etc. shall not exceed the
2.125 and 1.810 sq max body dimensions and are located on
the centerline of the body.
3. MS33656 and MS33658 have been cancelled. Future
acquisitions for this material should refer to SAE AS4395 and
AS5132, respectively.
FIGURE 1. Anti-G suit, high-flow, pressure regulating valve, MXU- 804/A, for use in the
F-15 aircraft M87223-1.
5
For Parts Inquires submit RFQ to Parts Hangar, Inc.
© Copyright 2015 Integrated Publishing, Inc.
A Service Disabled Veteran Owned Small Business